Celonis on JD Edwards es un acelerador para proporcionar resultados inmediatos a las organizaciones que utilizan JD Edwards. Descubrir las ineficiencias de tus procesos y resolverlas transformándolas en aumento de satisfacción de tus clientes, en incremento de ingresos o en disminución de costes está mucho más cerca de lo que te imaginas. ¿Interesado?
JD Edwards EnterpriseOne proporciona un potente conjunto de software ERP. Dispone de más de 80 módulos de aplicaciones, generación de informes para el usuario final y características de personalización. Incluida dentro del programa Oracle Applications Unlimited, al menos hasta 2033, JD Edwards EnterpriseOne va a seguir siendo una de la soluciones ERP que recibe mejores ratings y evaluaciones de sus clientes.
Sin embargo, no importa lo satisfechos que estemos con la configuración realizada de los procesos de negocio en JD Edwards. Nunca nos podemos olvidar que las formas de ejecutar los procesos de cualquier compañía van a cambiar. Lo harán en paralelo a la evolución de su negocio, de las personas que la integran y las condiciones de su entorno. Y el cambio natural va a incluir nuevas ineficiencias que se van a incrementar con el tiempo si no se les presta atención.
Por lo tanto, es muy importante asegurar que una buena solución, como es JD Edwards, la utilizamos en base a unos procesos actualizados y eficientes que se conocen y utilizan correctamente.
¿Cómo visualizar las ineficiencias y actuar sobre las que generan el mayor impacto positivo?
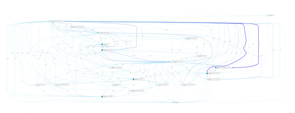
Las soluciones ERP no son, por sí solas, suficientes para responder a este reto. Necesitan ser complementadas con otras soluciones de minería de procesos que proporcionan la visión de rayos-X de lo que está pasando realmente. Sólo esta visión 100% del proceso nos va a permitir descubrir las ineficiencias y oportunidades de mejora en el proceso.
El sueño y la ventaja de ser una «Data-driven company» a la hora de mejorar nuestros procesos
Las ventajas de convertirse en una empresa conducida sobre sus datos son innegables pero muy pocas son las organizaciones que lo han conseguido cuando se trata de entender sus procesos. Los esfuerzos que se dedican a intentar mejorar procesos partiendo de información incompleta, suposiciones y opiniones subjetivas son enormes. E igualmente lo es la frustación que se genera cuando los resultados que se obtienen no son los esperados.
Para nuestra competitividad hoy es fundamental convertirnos en una «Data-driven company» también en el área de procesos. La buena noticia es que hay múltiples posibilidades a nuestro alcance para conseguirlo de una manera extremadamente eficiente y ágil.
Procesos actualizados, sostenibles y eficientes. ¿Un reto imposible?
Czentric utiliza Celonis EMS para dar solución al reto planteado. En «Digital Twin Factory by Czentric» hemos desarrollado las herramientas y los procesos para que los usuarios de JD Edwards dispongan de la visión rayos-X de sus procesos en un plazo de tiempo mínimo.
A partir de esta visión, los esfuerzos para la mejora de los procesos se realizarán sobre información completa y fiable.

«Celonis on JD Edwards»
Empieza por tu proceso de Órdenes de Venta o de Pedidos de Compra. Cualquiera de los dos te servirá para visualizar la potencia de la minería de procesos en tu organización para posteriormente extenderlo a otras áreas de tu interés.
¿Interesado en conocer más de las soluciones «Celonis on JD Edwards»?
Contacta con nosotros para que entendamos tu necesidad y te propongamos la mejor alternativa. Podrás ver la imagen de tus procesos sobre JD Edwards en cuestión de días.
Aplicación a los procesos de auditoría interna y compliance
Las compañías que limitan sus auditorías internas a la realización de muestreos sobre subconjuntos de la información asumen riesgos innecesarios. Con la combinación «Celonis on JD Edwards» la solución para eliminar estos riesgos es inmediata.
Por ejemplo, cuando hablamos de revisar la segregación de funciones no basta hacer un muestreo periódico ni obtener la foto de un momento concreto en el tiempo. La seguridad para detectar todos los casos de incumplimiento está a nuestro alcance al utilizar la visión completa y continua, para el 100% de las actividades realizadas por los usuarios en el sistema.